世界杯比利时梅西焦点对决完整指南
世界杯比利时梅西焦点对决完整指南 每一届世界杯都会诞生新的焦点对决,而“比利时VS梅西”这一组合,既包含战术博弈的精密计算,又融合了巨星个人闪光的戏剧张力。无论你是战术派、数据控,还是单纯迷恋梅
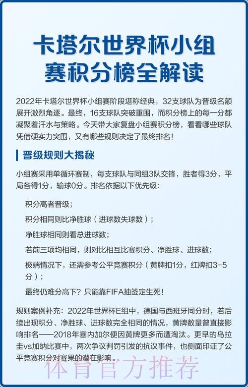
世界杯积分榜怎么看 入门到精通一篇就够
每到世界杯开赛 各种小组积分形势出线概率复杂计算就会刷屏 很多人一边看球一边纳闷 为什么明明赢了一场还没有排名第一 为什么有的队同分却位置不同 想真正看懂世界杯积分榜 其实并不难 只要抓住几个关键规则 再配合一些简单的案例 很快就能从一脸懵到心中有数 在紧张刺激的小组赛冲刺阶段 你甚至可以比现场解说更早算出谁已经稳获出线资格 谁还存在理论希望
积分的基础规则 胜平负各得几分
理解世界杯积分榜 首先要搞清楚最基础的计算方式 这是所有排名的起点 国际足联现行规则中 一场小组赛的胜平负积分分配为 赢一场得三分 打平各得一分 失利得零分 积分榜上每支球队的总积分 就是他们在本阶段所有比赛中累积的总分 举个简单例子 一支球队三场小组赛战绩为 二胜一平 那么积分就是3乘2加1乘1等于7分 通常在四队同组的世界杯小组赛中 7分几乎锁定头名 6分很大概率出线 4分则进入胶着区 三分及以下就要看别人脸色了
积分相同怎么办 先看净胜球
积分榜真正的看点 在于积分相同情况下的比较规则 很多球迷只知道看积分 却忽略后面的排序逻辑 这也是经常出现各种算错形势的根源 当两支或多支球队积分相同时 第一优先级一般是净胜球 即进球数减去失球数 净胜球越高 排名越靠前 比如同组中 甲队两胜一负 进5球失3球 净胜球加2 乙队同样两胜一负 进4球失3球 净胜球加1 尽管两队同为6分 但甲队因为净胜球更高 排在乙队前面 这种看法在积分榜上其实非常直观 但很多人忽略了对净胜球的持续关注 往往只计算能否赢球 而忘记了多进一球少丢一球都可能决定最终排名
净胜球之后 进球数同样重要
如果积分和净胜球都相同 下一步就要比较总进球数 这在一些攻守平衡的强队之间非常关键 设想一个场景 两支球队最终积分同为5分 净胜球也都为加2 但甲队总进球数为6球 乙队仅有5球 那么在积分榜上 甲队就会凭借更多的进球数占据优势 这也解释了为什么在小组赛最后一轮 常常可以看到已经领先的球队仍然努力寻找进球机会 因为多一个进球 在未来的排序中可能成为关键筹码 对球迷来说 看积分榜不仅要盯着积分和净胜球 还要注意进球数的微妙变化
相互战绩 大战中的隐藏规则
当积分 净胜球 总进球都相同时 就需要看更细致的相互战绩了 所谓相互战绩 指的是在同分的几支球队之间 只看他们彼此交手的比赛 而暂时忽略他们与组内其他球队的比分 在世界杯历史上 就出现过三队同分 甚至净胜球接近的情况 这时积分榜背后的计算方式就会变得非常精细 例如 甲 乙 丙三队都拿到六分 彼此交锋互有胜负 此时就会单独抽出这几队之间的比赛 重算一个小范围积分榜 统计他们彼此之间的积分 净胜球和进球 由此决定谁排在前面 对普通观众来说 看到这种情况可以留意转播画面上的小圈子排名表 很多专业媒体也会制作细分榜单 帮助理解谁在相互战绩中占优

公平竞赛分 黄牌红牌也能决定命运
如果连相互战绩都完全相同 世界杯规则还准备了进一步的公平竞赛分机制 简单理解 就是通过黄牌 红牌多少来比较球队的纪律表现 通常一张黄牌记减一点 第二张黄牌变红牌记减三点 直接红牌记减四点 黄牌加直接红牌可能记减五点 具体数值会根据当届官方细则略有调整 公平竞赛分更少的球队排名靠前 这也意味着在一些极端情况下 一张看似无关紧要的战术犯规黄牌 都可能在积分榜上产生连锁效果 对想看懂积分形势的球迷而言 关键阶段不只是比分值得关注 裁判掏牌的次数也可能透露出排名的潜在变量
特殊情况 抽签和小概率极端场景
在极少数情况下 即使比较了积分 净胜球 进球 相互战绩 公平竞赛分 都仍旧完全相同 那么就会出现一种少见但规则中明确存在的方式 那就是抽签 虽然概率极低 但这条规定确保在所有客观指标无法区分时 仍然有最后一个决胜手段 对普通球迷来说 了解这点可以帮助你更完整地理解积分榜背后的制度设计 即使在通常看不到这样的场景 也可以从中体会到世界杯赛制对各种可能性都有预案
从积分榜看出线形势 两个关键视角
看懂世界杯积分榜 只是第一步 真正有趣的是如何根据积分榜分析出线形势 大致可以从两个核心视角入手 一是看当前积分差距 例如一支队伍在小组赛打完两轮后就已经拿到六分 而同组其他球队最高仅有三分 那么这支队伍通常会被称为提前锁定出线 甚至很可能锁定小组第一 二是看剩余赛程和对手组合 积分榜上 当前排名靠后并不意味着没有机会 只要剩下的对手之间存在相互消耗的可能 队伍仍有机会通过一场大胜或关键平局逆袭 观众在看积分榜时 可以多做一些假设 比如 如果接下来A队战平B队 C队战胜D队 最后一轮可能出现几队同分等 从而提前感受各种结局的剧本变化
真实案例 三队同分时积分榜怎么读

以某届世界杯一个典型的小组为例 小组末轮结束后 战绩出现了非常紧张的局面 甲队 乙队 丙队同为一胜一平一负 积分都为4分 此时积分榜的初步排序要看净胜球和进球假设甲队进4球失3球 净胜球加1 乙队进3球失2球 净胜球加1 丙队进5球失4球 净胜球同样是加1 三队净胜球完全一样 这时第二步就要看总进球数 丙队5球最多排在首位 甲队4球次之 乙队3球排在最后 如果规则中相互战绩优先于整体净胜球 那么首先会单独抽取甲乙丙之间的交锋重新计算一个小圈积分榜 可能出现在综合成绩看来领先的球队 在相互战绩中反而落后的情况 导致最终出线组合与很多球迷凭直觉认知的不一样 因此 在面对复杂小组形势时 单纯看整体得失球是不够的 必须结合当届官方明确的排序顺序来读懂积分榜
实用技巧 用几秒钟快速判断局势
想在看球时更快看懂世界杯积分榜 不妨掌握一些简单的实用技巧 首先 记住三分制和常见的安全分数线 四队小组赛中 7分几乎稳出线 6分大概率 4分要看别人的脸色 然后学会一眼看出净胜球差距 看到积分一样时 迅速用进球减失球 就能判断谁有优势 再者 关注解说和媒体给出的临场更新 很多转播会在下方滚动显示 即时排名 实时计算 如果对相互战绩弄不清 可以借助这类图示 最后 在小组赛末轮 同时开球的情况非常多 看积分榜时可以提前画出几种可能的比分组合 然后对应积分变化 这样在比赛过程中 每出现一个进球 你都能立刻理解那对出线和排名意味着什么

深入理解积分榜背后的策略意义

当你真正学会看世界杯积分榜 就会发现 球队在场上的很多选择 都与积分形势有关 比如 有的球队在已经确定出线的情况下 会选择轮换主力 让比赛节奏相对平缓 目的就是在锁定小组前二的前提下 尽量保留体能和避免伤病 又比如 某支队伍明知对手强大 很难全取三分 但清楚地意识到只要拿到一分就能确保以小组第二出线 那么整场比赛就可能采取更加稳守反击的策略 这些看似保守的选择 如果不了解积分榜的细致计算 就很容易被误解为缺乏斗志 实际上 却是基于积分形势做出的理性决策 当你逐渐习惯从积分榜角度去解读比赛 很多原本模糊的战术选择都会变得清晰而合理
世界杯比利时梅西焦点对决完整指南 每一届世界杯都会诞生新的焦点对决,而“比利时VS梅西”这一组合,既包含战术博弈的精密计算,又融合了巨星个人闪光的戏剧张力。无论你是战术派、数据控,还是单纯迷恋梅
本届世界杯攻防博弈中巴西与梅西的战术较量前言 在本届世界杯的诸多强强对话中巴西与梅西所在球队之间的对决不仅是巨星之间的舞台也是一场关于结构与天才的战术较量 一边是强调整体压迫与层次感控球的巴西国
最新世界杯葡萄牙格列兹曼小组赛形势权威解读 在最新一届世界杯的争夺中 小组赛形势往往比淘汰赛更暗流汹涌 尤其是当小组同时出现葡萄牙这样拥有C罗和新核心B费的传统豪强 又有以格列兹曼为代表的技术派